egovframework:com:v3.6:cop:egovcommumasterclassdiagram.cld.jpg
egovcommumasterclassdiagram.cld.jpg
← 뒤로
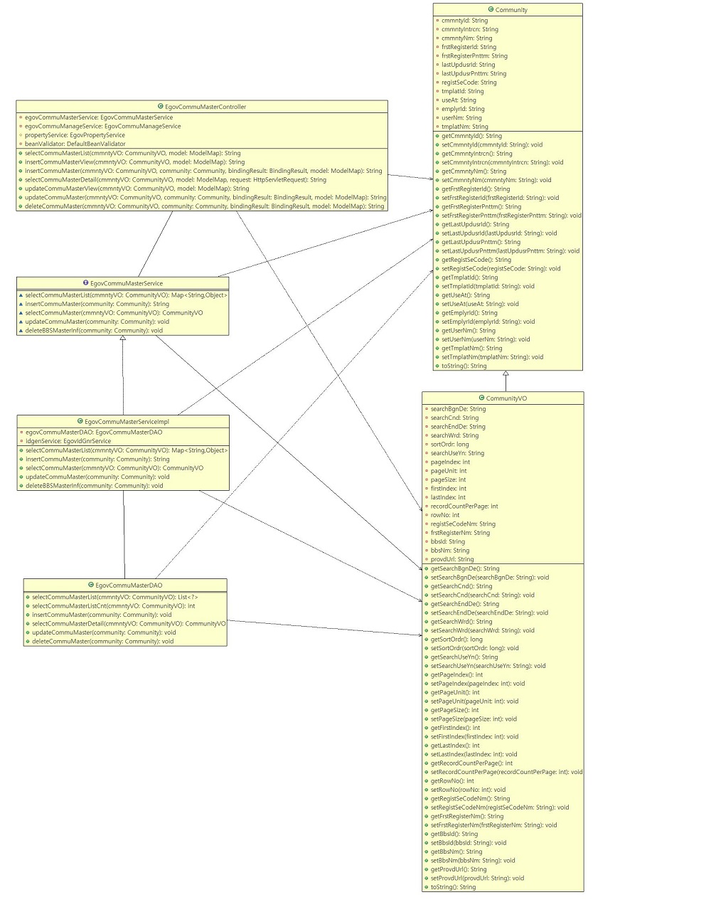
커뮤니티생성관리
날짜:
2016/12/12 07:30
파일 이름:
egovcommumasterclassdiagram.cld.jpg
포맷:
JPEG
크기:
257KB